加入行业报告之家,每日更新行业报告

导读:报告聚焦海外短剧行业发展全貌,从规模、供需、竞争、盈利四维度展开分析,为行业参与者提供战略参考。市场规模呈爆发式增长。2024 年海外短剧内购收入达 15 亿美元,2025 年一季度增至 7 亿美元,预计全年达 38 亿美元,长期空间有望超 242 亿美元。其增长依托低注意门槛、高变现效率、灵活生产模式,DAU 天花板与 GMV 潜力均有机会超越传统流媒体。供需两端呈现差异化特征。需求侧通过拓展男性用户、加速全球渗透(北美贡献核心收入,东南亚下载量快速增长)、推广 IAA 模式吸引低收入群体,持续扩大用户基数。供给侧受人才瓶颈、工作时长限制、IP 储备真空影响,有效产能稀缺,头部平台通过吸纳好莱坞溢出资源、探索 “国内制作海外发行” 模式突破产能瓶颈。
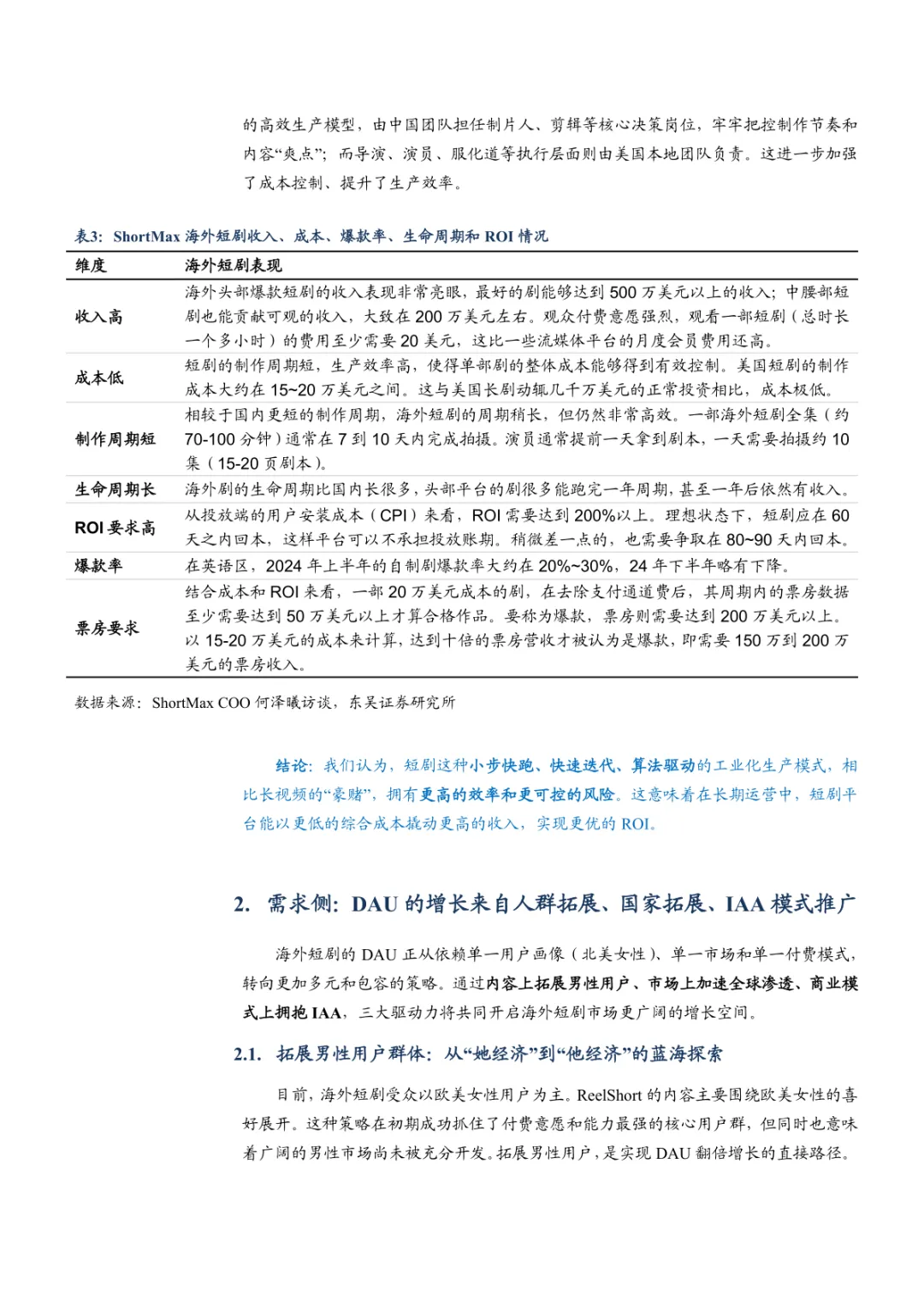
来源:互联网




























往期推荐




今日报告分享
免责声明:本平台只做内容的收集及分享,报告版权归原撰写发布机构所有,行业报告之家社群通过公开合法渠道获得,如涉及侵权,请联系我们删除,客服:e60086;如对报告内容存疑,请与撰写、发布机构联系。


关注公众号获取更多咨询内容